AM directional antenna system design:

MP&A has been designing AM DA arrays, including phasors and Antenna Tuning Units (ATUs), since the days of pencil, paper, Smith charts drawn by hand, and handheld scientific calculators. These days, we design DA arrays using sophisticated computer programs that take into account real-world component values, conservative voltage and current ratings, coax lengths and power ratings, and bandwidth issues. Let us design a robust and broadband phasor for your next AM DA or diplexed DA site.

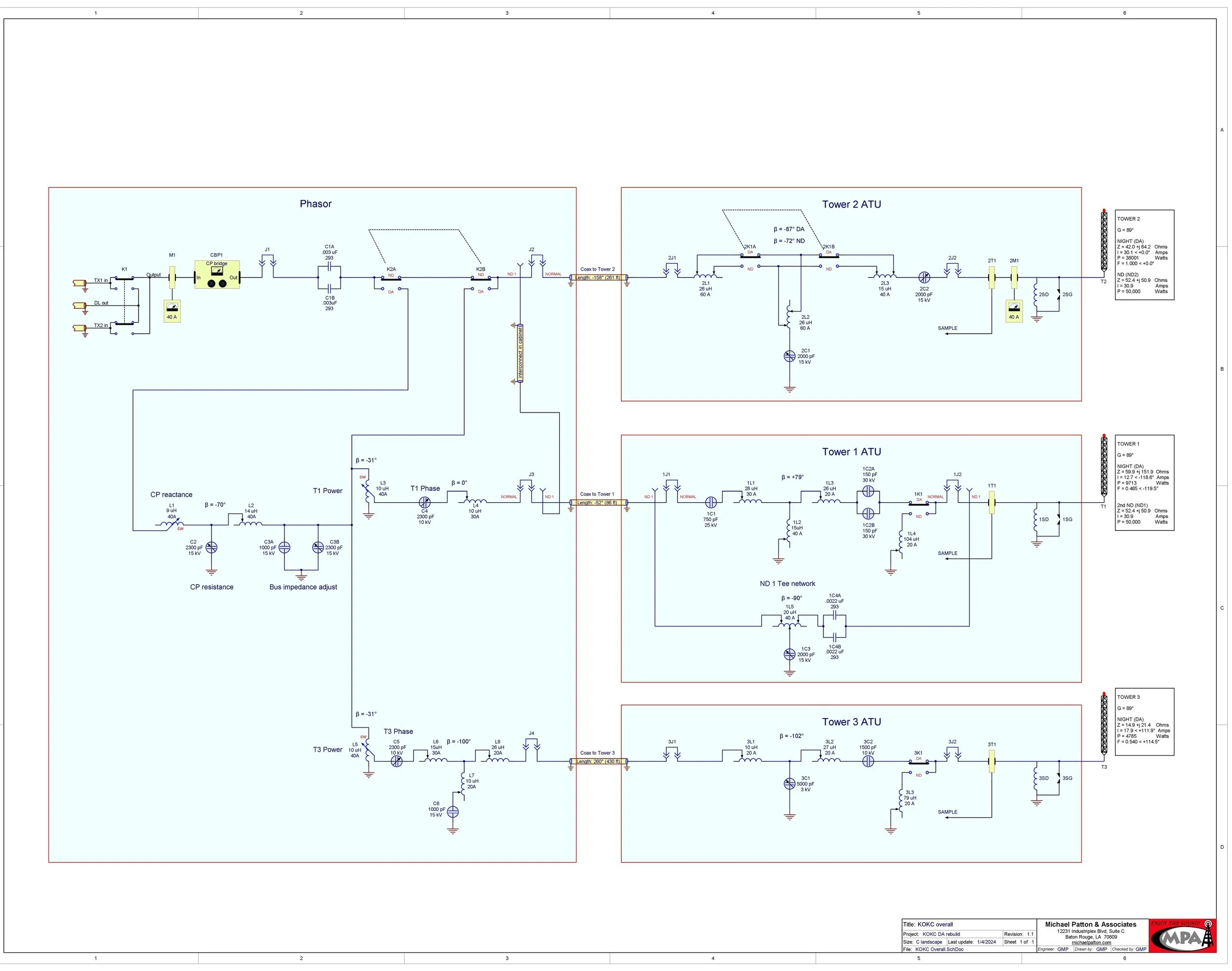
As-built schematic for phasor & ATUs that MP&A designed for KOKC, OK City

ATU for KZNX, Austin, TX

Phasor under construction in our shop for KZNX, Austin, TX